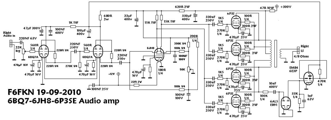
Ampli Push Pull à déphaseur 6JH8
Les Beam Deflection Tubes
(ou tubes à déviation de faisceau.)
6JH8 & Co
Vous trouverez dans les pages qui suivent un déphaseur audio à base de 6JH8, tube utilisé dans les années 60 pour la démodulation chroma dans les TV US, dans de nombreux émetteurs/récepteurs à bande latérale unique ou à double bande latérale, et dans bien d'autres applications encore.
Ces lampes étonnantes, bâties sur le principe des tubes d'oscilloscopes, mais avec 2 anodes distinctes, et 2 plaques de déviation électrostatiques, n'ont apparemment jamais été incorporées dans aucun des milliers de schémas d'amplificateurs push-pull décrits sur internet.
Quelle qu'en soit la raison, cela méritait une vérification, qui après les premiers essais, s'avérait particulièrement passionnante.
Plusieurs types de tubes BDT ont été essayés: 6AR8, 6JH8, et 6ME8.
Les 7360, ont été éliminés dès le départ, en raison de leur coût bien trop élevé.
Quant aux 3 autres, ils sont facilement trouvables sur Internet aux environs de 5$ pièce.
Finalement, seul le type 6JH8 a été retenu, après différentes vérifications, pour les raisons suivantes:
- Dissipation anodique supérieure aux 6AR8 et 6ME8
- Faible coût et facilité d'approvisionnement sur internet.
- Signal de sortie atteignant 80V crête, contre 50 maxi pour la 6ME8
- Très bonne symétrie des signaux de sortie. (très mauvaise sur la 6AR8)
- Stabilité des performances dans le temps.
- Bonne reproductibilité avec des lampes de différentes marques.
La grille de la 6HJ8 est directement reliée à la masse, car la fonction amplificatrice normale du tube n'est pas utilisée ici.
Le signal audio est directement appliqué sur une des plaques de déviation, l'autre étant référencée à une tension fixe.
Le faisceau d'électrons est ainsi dévié d'une anode à l'autre avec une remarquable linéarité, générant ainsi deux signaux de sortie en parfaite opposition de phase, à condition que les 2 résistances d'anode soit totalement identiques.
Il convient d'en appairer un couple préalablement si l'on ne veut pas essuyer une inévitable déception.
Un petit potentiomètre ajustable permet de corriger un éventuel déséquilibre du débit des 2 anodes.
Nota: la partie préamplificateur utilise deux étages SRPP (Shunt Regulated Push Pull) successifs, car le gain en tension de la 6JH8 attaquée par une des plaques de déviation n'est que de deux.
Il était donc nécessaire de prévoir une amplification importante dans les étages précédents afin de compenser ce léger inconvénient.
Avec les tubes 6BQ7A utilisés dans ce montage, le gain en tension total atteint 2000.
Si toutefois une réduction importante de ce gain était nécessaire, il suffirait de supprimer un ou deux des condensateurs de découplage de cathodes des 6BQ7A, (470µF 25V) suivant le résultat recherché.
Il est aussi possible de remplacer une ou deux des 6BQ7A par une ou deux ECC88, dont le gain en tension est inférieur dans ce type de montage.
Un autre tube, l'ECC189, aurait pu être utilisé dans cette application, mais malheureusement sa pente pente variable en interdit l'usage, car elle générerait une asymétrie d'amplitude sur les signaux forts.
La combinaison ECC88 + suppression des condensateurs de cathodes est également envisageable, si le gain du préampli est toujours trop élevé.
Le coût des 6BQ7A étant extrêmement bas, (environ 1$) elles ont été préférées aux ECC88, pour des résultats équivalents.
D'autres tubes peuvent être utilisés, à condition qu'ils aient été prévus pour un fonctionnement cascode.
En effet, le montage série des deux triodes porte la cathode de la triode supérieure à une tension d'environ 125V, ce qui provoque un claquage filament/cathode, quand les tubes n'ont pas été prévus pour cet usage.
Seule l'une des deux triodes dans la même lampe peut être montée en partie supérieure de l'étage SRPP.
Il s'agit de celle dont les pattes sont numérotées 1,2 et 3.
L'autre triode, correspondant aux pins 6,7 et 8 doit impérativement avoir sa cathode côté masse.
Cette importante remarque s'adresse aux 6BQ7A, et ECC88.
En revanche, cette contrainte semble ne pas exister avec les E88CC, E188CC, E288CC, 6N1P, 6N1P-EV, 6N23P et 6N23P-EV.
Pour d'autres types de triodes, ou pentodes montées en triode, il est impératif de vérifier la tension maximale (Vkf) dans la doc technique.
La valeur indiquée doit être d'au moins 120V.
Il est fortement déconseillé d'utiliser des ECC81, dont la durée de vie sera extrêmement brève dans ce type de configuration. (claquage filament/cathode prématuré)
Cette remarque ne s'applique pas avec les ECC82 et 83, dont le VKF est de 180Volts.
Des 6N23P (ECC88 Russes), ont été essayées.
Leur gain est très légèrement inférieur à celui des ECC88, mais les résultats sont identiques à l'écoute.
Quand on connaît le prix exorbitant d'une ECC88 neuve, le choix n'est pas difficile à faire.
Pour quelques kopecks supplémentaires, on trouve des 6N23P-EV, version militaire longue durée (5000H) de ces excellents tubes.
Le jeu vaut bien la chandelle.
6N23P : environ 3 Euros pièce, + port
6N23P-EV: environ 8 Euros pièce, + port
Finalement, et après de nombreux essais, il s'est avéré que des 6N1P-EV (version militaire Russe de la 6BQ7A), rendaient accoustiquement les meilleurs résultats.
La tension maximale entre cathode et filament est donnée pour 250V (cathode positive, filament a la masse) ce qui convient parfaitement pour un usage SRPP.
Le prix de ces tubes tourne aux alentours de 2 euros, constituant ainsi une raison supplémentaire de les adopter définitivement.
Remarque: de nombreux vendeurs sur internet proposent des 6N1P comme équivalentes aux ECC88.
C'est inexact, en particulier pour le gain et la consommation filament.
Les seules vraies lampes Russes équivalentes aux ECC88 sont bien les 6N23P.
Attention à ne pas vous faire abuser.
Vue de devant

L'implantation est très aérée, et le chassis est assez fin.
L'entourage est entièrement réalisé en profilé d'aluminium anodisé.
La garniture avant est simplement découpée dans une chute de circuit imprimé 8/10e, et recouverte d'adhésif vinyle façon bois.
Un capotage esthétique des transfos sera ajouté par la suite.
Vue arrière
Les deux transfos de sortie, originaires de Tchéquie sont fantastiques.
La bande passante atteint les 200 khz.
Un vrai bonheur pour les oreilles!
Le son est aussi brillant que l'image, et le pari méritait largement d'être vérifié.
Au vu de ces surprenants résultats, les essais seront par la suite étendus à un push-pull de triodes 6S33S, tubes beaucoup plus exigeants quant au niveau d'attaque des grilles.

Trace no1 (jaune) :Signal d'entrée, 1ére 6BQ7A
Trace no2 (bleue) :Plaque déviation, 6JH8 (anode dernière 6BQ7A)
Trace no3 (violette):Anode 1, 6JH8
Trace no4 (verte) :Anode 2, 6JH8
Fréquence de mesure: 200 Khz
Le retard de phase entre signal d'entrée et signal de sortie reste inférieur à 0,4 µS.
Les circuits préampli+déphaseurs courants, utilisés pour l'attaque d'un push-pull, ont, par expérience, un retard entrée/sortie nettement supérieur.
Sympa, cette 6JH8!
On peut donc l'utiliser autrement que dans des mélangeurs équilibrés.
Alimentation 300V 500mA
Cliquez sur l'image pour l'agrandir
Cornières en aluminium anodise, et faces en circuit imprime 16/10e, recouvertes de vinyle adhésif façon bois.




