Amplificateur à tubes 6S33S-V
Les triodes 6S33S-V
Ces lampes d'aspect très particulier, dont la dissipation maximale d'anode atteint 60 Watts, ont inspiré de nombreux constructeurs d'amplificateurs.
Le modèle décrit dans cette page fonctionne en classe A, Single-ended et délivre une bonne vingtaine de watts.
Sous réserve d'utiliser un transfo de sortie correct, la qualité audio est au rendez-vous.
Ampli stéréo à lampes 6S33S-V
Les régulateurs d'alimentation 6S33S, utilisés à la bonne époque sur les avions MIG25, entre autres, sont aujourd'hui tombés en désuétude.
Pas pour tout le monde!
Ces lampes fantastiques font aujourd'hui la joie de nombreux constructeurs nostalgiques.
Ces triodes toutes neuves, de 60W dissipation plaque reviennent à environ 15 Euros pièce , et ne mettent pas trop la tirelire en danger.
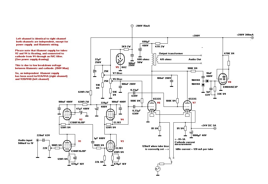
Pour "secouer" correctement une paire de ces formidables lampes, un étage Totem-Pole d'EL 183 montées en triodes est tout indiqué.
La remarquable bande passante de cette configuration, associée à une très basse impédance de sortie en fait une valeur sûre, pour le délicat problème du pilotage des lampes de puissance.
L'étage d'entrée utilise le même principe, avec cette fois des 6J9P (E180F Russes), elles aussi, utilisées en simples triodes.
D'autres lampes ont été essayées, sans qu'une différence notable ait été remarquée: 6J11P (E280F Russe), 7737/ E186F, et EF184
La 6J9P a été retenue en raison de son très faible coût (1Euro pièce environ), et de sa cathode très longue durée (10000H).
Un oeil magique 6E3P (copie Russe de l'EM84) a été utilisé sur chaque voie de l'amplificateur, et fait fonction de vu-mètre.
Son écran vert fluorescent est du plus bel effet dans la pénombre.
L'alimentation HT comporte une self de 3H en tête de filtre, associée à deux condensateurs de 1000µF 400V, ce qui nous donne une tension d'environ 280V en charge.
Un banal transfo industriel d'isolement 220V/220V 1A, acheté d'occasion, donne entière satisfaction pour cette alimentation.
Un matériel équivalent fourni neuf par un quelconque magasin "spécialisé audio" atteindrait un prix nettement supérieur, pour un service identique.
Le chauffage des lampes de puissance est monté en série/parallèle pour ne pas nécessiter du fil de trop forte section. (2.5 mm² suffisent)
Un transfo 24V 200VA de récupération industrielle a, là encore, été utilisé.
Coté châssis: plaques en résine époxy 16/10e cuivrées double face, (polies puis vernies) et cornières en aluminium anodisé. (grandes surfaces de bricolage, en barres de 1 et 2 mètres)
Les composants du montage sont soudés directement sur la face inférieure de la grande plaque d'époxy, qui sert alors de plan de masse général.
Schémas complets.
Cliquez sur les boutons ci-dessous pour télécharger les schémas avec une définition supérieure à celle utilisée sur ce site.
Les lampes utilisées.
Cliquez sur l'image ci-dessus pour l'agrandir.








